Developing an Effective Tour Pricing Strategy

Why Following Competitor Pricing Can Cost You More Than You Think
And what high-performing operators do instead.
In every tour operator Facebook group, Slack channel, and conference hallway, the same debate pops up: “My competitor just dropped their price, should I match it?”
It’s a fair question. When the operator down the street slashes their rates, the instinct is to react. Fast. It feels protective. But in practice, matching a competitor’s panic is one of the quickest ways to shrink your margins, confuse your customers, and weaken your brand.
Daniel Pino recently hit this topic head-on in a LinkedIn post, making a simple but sharp point: if your demand is steady, why chase someone else’s discount spiral? He’s right. And, there’s even more to the story.
At Singenuity, we work every day with operators who run tight ships, protect their value, and grow profitably. What sets them apart isn’t luck. It’s discipline. And it starts with how they price.
Let’s break down what smart operators do instead of following competitor price drops.
1. The Real Problem With Competitive Price Matching
When a competitor lowers their price, it rarely means you should.
Competitors discount for dozens of reasons, NONE of which have anything to do with your performance:
They might be struggling to fill seats.
Their OTA rankings may have slipped.
Their review score might have taken a hit.
Their ads may not be performing.
They could be running short-term promos to “look busy.”
None of these reasons reflect your demand, your value, or the strength of your product.
But the biggest issue?
Price matching teaches the market to shop you as a commodity.
When travelers view you as interchangeable with the operator next door, your brand stops mattering. And once your brand stops mattering, you’re stuck in a race to the bottom … one discount at a time.
2. What High-Performing Operators Do Instead
The operators who consistently fill tours—and do it profitably—treat pricing as a strategy, not a reaction.
Here’s their playbook:
They use their own demand data, not their competitor’s fear.
If your tours are filling, your conversion is steady, and your reviews are strong, there is zero strategic reason to drop your price.
They invest in the drivers of perceived value.
Strong photos, solid ad presence, great storytelling, clean branding, and more. Items like this justify your price point and increase booking confidence.
They measure revenue per departure, not just seats sold.
Food for thought: selling out at a 20% discount often makes less money than running at 90% capacity at full price.
They build pricing with intention:
Early-bird windows
Peak vs non-peak
Weather-based adjustments
Seasonal rate shifts
Upsells and add-ons
This way, discounts become tools, not reactions.
3. Confidence Is a Pricing Strategy (and Customers Can Feel It)
Think about the tours that sell out first. They rarely are the cheapest.
They’re the tours that feel most dialed-in: polished branding, consistent messaging, clean website experience, and a sense that “these people know what they’re doing.”
Lower pricing doesn’t build trust. Consistency builds trust.
When you hold your price, because you know your product, demand, and value, you position your tour as the confident choice, not the desperate one.
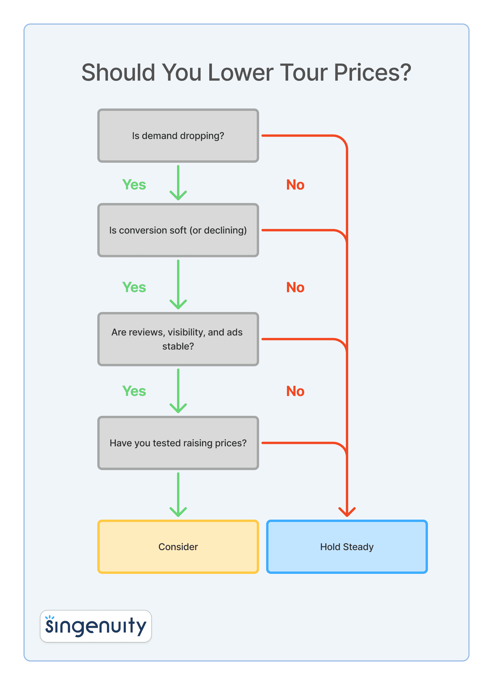
4. When Should You Actually Consider a Price Adjustment?
A price drop only makes sense when your own data justifies it.
Use this simple decision flow:
Drop price only if:
Demand is dropping
and
Conversion is soft
and
Reviews, visibility, and ads are stable
and
You’ve tested higher prices already
If all four aren’t true, it’s a signal to diagnose, not discount.

The Bottom Line
Following a competitor’s panic is not a strategy. Leading with insight is.
The best operators don’t play follow-the-leader on pricing. They understand their value, watch their demand data, and make strategic moves that protect the business long-term.
At Singenuity, we’re building the tools that empower operators to do exactly that: smarter pricing, better forecasting, and data that tells the real story.
If you want to elevate your revenue strategy and avoid the commodity trap, we’re here to help. Let's chat.

Operator success
How to Reduce Disconnected Systems at Your Attraction (And Why It Matters More Than You Think)

Point of Sale
The Best Booking and Point of Sale Platform for Family Entertainment Centers

Operator success